2025 年 7 月 1 日,强制性国家标准 GB 15979-2024《一次性使用卫生用品卫生要求》正式实施,全面替代已施行 22 年的 GB 15979-2002 标准。这场跨度二十余年的行业标准革新,不仅填补了旧版标准的诸多监管空白,更以 “全链条从严、全维度细化” 的修订逻辑,构建起覆盖产品生命周期的安全防护网,推动卫品行业迈入 “精准监管、品质升级” 的新阶段。
核心变革:
六大维度全面升级,
新旧标准差异深度解析
1. 分类与适用范围:补全监管空白,术语定义更精准
旧版标准仅笼统覆盖妇女经期卫生用品和排泄物卫生用品,对卫生湿巾、抗菌剂、抑菌剂等新兴品类缺乏明确界定,导致这类产品长期处于 “无标可依” 的监管灰色地带。新版标准首次将其纳入管控,明确划分 “妇女经期卫生用品、排泄物卫生用品、其他卫生用品” 三大类别,并新增 “卫生湿巾”“高吸水材料”“抗菌剂” 等关键术语定义,让品类归属更清晰,监管边界更明确。这一调整精准适配了行业产品创新趋势,解决了新兴品类合规依据缺失的痛点。
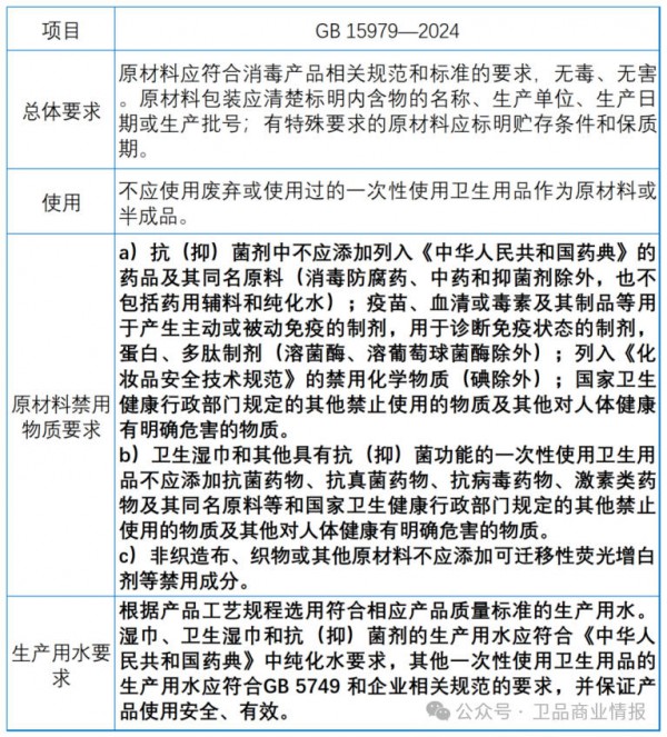
2. 原材料管控:增设禁用清单,源头筑牢安全防线
旧版标准对原材料的要求较为笼统,仅强调 “无毒无害”,未明确禁止使用的有害物质。新版标准新增严格的原材料禁用清单,明确不得添加药典药品、激素、疫苗等物质,从源头杜绝了劣质原料带来的安全风险。同时新增多项强制性要求:可迁移性荧光增白剂需达到 “不得检出”(检出限 50mg/kg),生产用水必须符合 GB 5749 生活饮用水标准,湿巾、抗菌剂等产品需满足重金属限量(铅≤10mg/kg、砷≤2mg/kg、汞≤1mg/kg)。这些具体指标的明确,让原材料筛查有了量化依据,彻底改变了旧版 “模糊管控” 的现状。
3. 生产过程卫生:整合条款 + 细化限值,强化过程管控
旧版标准将生产环境卫生、消毒效果、初始污染菌等要求分散在不同章节,执行中易出现遗漏。新版标准将其整合为统一的 “生产过程卫生要求”,删除重复内容,形成 “全流程一体化管控” 逻辑。同时细化了关键环节的菌落限值:直接接触产品的工作台表面菌落总数≤20 CFU/cm²,工人手表面菌落总数≤300 CFU / 只手(套),消毒级产品初始污染菌≤10000 CFU/g 或 CFU/mL。消毒效果评价也从旧版 “杀灭指数≥10³” 升级为更科学的 “杀灭对数值≥3.00”,并按环氧乙烷、电离辐射等不同消毒方式明确对应芽孢菌株的杀灭要求,让过程管控更具可操作性。
4. 产品卫生要求:新增理化指标,微生物与毒理学双重从严
新版标准在产品卫生层面实现 “从无到有、从宽到严” 的全面升级。理化指标新增 pH 值(标识均值 ±1 以内)、可迁移性荧光增白剂、重金属、环氧乙烷残留量(上市时≤10μg/g)等项目,旧版未涉及的这些指标,恰好回应了消费者对 “隐形危害” 的担忧。微生物指标按风险等级差异化调整:卫生栓(内置棉条)普通级细菌菌落总数≤100 CFU/g,其他妇女经期卫生用品普通级≤200 CFU/g,消毒级产品细菌菌落总数≤20 CFU/g 且真菌 “不得检出”,较旧版限值大幅收紧。更关键的是,毒理学要求从旧版附录提升至正文,明确皮肤刺激、眼刺激、阴道黏膜刺激等为必检项目,婴儿产品需达到 “无刺激性” 标准,彻底强化了毒理学检测的强制性。
5. 检测方法:新增 + 优化,提升科学性与可操作性
为匹配新增指标和从严要求,新版标准对检测方法进行了系统性更新。新增 pH 值、可迁移性荧光增白剂等理化指标的检测流程,补充卫生湿巾、高吸水材料等产品的抗(抑)菌性能试验方法,明确眼刺激试验的样品处理规范。同时优化原有检测方法:真菌检测调整了采样数量和接种样液量,环氧乙烷残留量检测删除旧版比色法,仅保留更精准的气相色谱法,删除重复的培养基制备条款。这些调整既解决了旧版检测方法误差大、覆盖不全的问题,也让企业和监管部门的检测工作更高效、结果更可靠。




